Help with '82 zxt ECCS not sending a signal for fuel pump
Help with '82 zxt ECCS not sending a signal for fuel pump
I posted this on zcar and with the exception of one member, not really much help going on over there. Fric - you're an electrical guru so I'm hoping to pick your brain at this one:
I’m working on adding a turbo ECCS setup into my ’77 280z (early '77 so it has '76 wiring), and I have everything wired up according to the swap guides and FSM wiring that I can find, but on pin 16 (Blue / red) from the ECCS, it’s not sending a power out to the fuel pump. From what I can tell, everything is properly connected. What all inputs does the ECCS need to see before it sends power out to the fuel pump? Maybe I didn’t look in the right place, but I didn’t see this on the FSM.
I found a spare ECCS in my garage, plugged it in and it does the same thing...so I'm pretty convinced the computers are good. From what I can tell, the ECCS has two main 12v wires that it uses, one constant and one switched. I'm going to sift through the FSM some more after I post this, but if that's true, I have power going to both of those wires, as well as continuity with all ECCS ground wires to chassis ground.
One interesting thing I should note is that for the first 5 seconds of key on, the blue/red wire switches from ground to power, but it's only between 1-3 volts. Both computers do this. I'm thinking weak ground...but I'm not too sure on that one.
I’m working on adding a turbo ECCS setup into my ’77 280z (early '77 so it has '76 wiring), and I have everything wired up according to the swap guides and FSM wiring that I can find, but on pin 16 (Blue / red) from the ECCS, it’s not sending a power out to the fuel pump. From what I can tell, everything is properly connected. What all inputs does the ECCS need to see before it sends power out to the fuel pump? Maybe I didn’t look in the right place, but I didn’t see this on the FSM.
I found a spare ECCS in my garage, plugged it in and it does the same thing...so I'm pretty convinced the computers are good. From what I can tell, the ECCS has two main 12v wires that it uses, one constant and one switched. I'm going to sift through the FSM some more after I post this, but if that's true, I have power going to both of those wires, as well as continuity with all ECCS ground wires to chassis ground.
One interesting thing I should note is that for the first 5 seconds of key on, the blue/red wire switches from ground to power, but it's only between 1-3 volts. Both computers do this. I'm thinking weak ground...but I'm not too sure on that one.
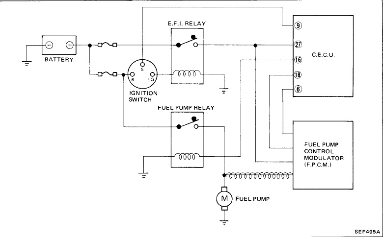
The 82-83 280ZXT uses a fuel pump control module (mounted in the slot above the ecu) to send the fuel pump signal. The Z31(T) fuel pump is directly controlled by the ecu (switched grounding).
My 76 280ZT build thread: https://www.zdriver.com/forums/240z-...c-heavy-30516/
My 76 280ZT build thread: https://www.zdriver.com/forums/240z-...c-heavy-30516/
Thanks nismo, but the fuel pump modulator isn't needed in this setup. I've rewired my factory EFI relay on the '77 so that when the ECCS sends the 12v signal on pin 16, it will energize the '77 relay and direct the power to my fuel pump.
Were you following the HBZ guide ( A quick FI and ignition 280zxt to S30 turbo swap guide - Turbo/Supercharger - HybridZ ) ? Because page 1 with all the info is for the 81T which doesn't have the fuel pump control module...
Just wondering why you deleted the fuel pump control module... Without it, the ecu won't send a signal on pin 16.
Originally Posted by bumble zee
-Blue with red stripe - is switched power for your fuel pump relay (has 12+ volts when key is on, will have power for 5 seconds if car is not running to prime the fuel system, and will have a constant 12+ volts when car is running.)
Yes I was...at the bottom of page 1 is a colored schematic from an '83 zxt. I didn't see the FPCM mentioned there either...
So what input is it expecting to see from the FPCM that prevents it from sending voltage out on pin 16?
So what input is it expecting to see from the FPCM that prevents it from sending voltage out on pin 16?
Okay so to completely rule out the FPCM, on pin 6 and 18 of the ECCS (the only 2 pins that run between the FPCM and ECCS) I applied 12v to them. Fuel pump didn't kick on, so then I grounded them just to make sure. Still nothing.
Thread
Thread Starter
Forum
Replies
Last Post
Bookmarks









